Research for development and innovate for Teaching -- 2019-2020 Shanghai DIS R&D center teaching and research results
Original 2020-12-09 14:38In 2002, Shanghai primary and middle school digital information system research and development center was established. Over the past 18 years, under the leadership of the Teaching and Research Office of Shanghai Municipal Education Commission, with the support of Fenghua middle school and Yuanda-llongwill, the R&D center has realized the continuous upgrading and expansion of DIS based on solid teaching research and by means of digital information technology. The relevant research results of the R&D Center won the first prize for national teaching and curriculum reform research results, the first prize for Shanghai teaching research results, and the teaching instrument innovation award of the Worlddidac Association three times. The research, development and teaching application of DIS have cooperated with the construction of Shanghai and national science curriculum standards and teaching textbooks, and played an irreplaceable role in the field of information technology and curriculum teaching integration.

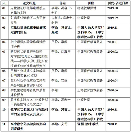
From 2019 to 2020, in order to deeply grasp the current situation and development trend of digital experiment teaching and application, further consolidate the teaching foundation of dis research and development, concentrate and continue to overcome multiple difficulties such as manpower shortage and epidemic, the R&D center successively held a national seminar on basic research scheme of digital experiment teaching and application, and organized five national large-scale sampling surveys (see Table 1), More than 10 special research reports have been produced; 11 professional papers have been published (see the above figure and table 2), including 3 papers published in core journals (including reprints), and 2 papers involving new technologies in campus health and epidemic prevention and control; Translated 70 foreign digital experimental papers, nearly 800000 words; The international comparative study of digital experimental teaching has been completed. A harvest of digital experimental teaching research results has been achieved. The teachers of Shanghai Fenghua middle school, a member organization of the R&D center, also actively participated in the teaching application research of digital experiments. A total of 5 high-quality papers were published from 2019 to 2020 (see Table 3). The integration of research, production and education by the R&D center has been further integrated.
Table 1 Sampling survey of national digital experiments organized by the R&D center from 2019 to 2020

Table 2 Papers published by the R&D center from 2019 to 2020 (published or reprinted in bold for core Publications)

Note: Prof. Ai Lun is the former director of the Department of educational Technology of Capital Normal University and a distinguished expert of the R&D center; Dr. Liuhaitao is deputy director of Weifang Education Bureau.
Table 3 Papers published by Shanghai Fenghua middle school from 2019 to 2020

It can be seen from the above teaching and research results that DIS R&D center has always adhered to the logical starting point of its own work, which is to actively cooperate with the construction of curriculum and teaching materials in Shanghai and nationwide, and to realize the optimization of experimental teaching on the basis of teaching research. With the help of its own experience accumulation and knowledge improvement, DIS R&D center has gradually expanded teaching research from simple experimental research to the fields of curriculum standards, teaching materials, examinations, equipment standards, students' scientific cognitive laws and teachers' behavior habits related to science teaching and science education, and has achieved a major leap in theoretical level, research scale and research methods, and the quality of research results has also increased.

Only by learning can we know what is insufficient. Only by studying can we know the breadth of the world. The adherence of Shanghai primary and secondary school digital information system research and development center to teaching research has put an end to the blind research and development, ensured the teaching pertinence and relevance of DIS series achievements, and maintained openness and foresight. In October, 2020, the Sky Lab, on behalf of China, won the worlddidac innovative product award for the third time; Invention patent - the verification device of Faraday's electromagnetic induction law is listed as one of the four major technical patents recommended by China Education Equipment Industry Association to be selected into the national patent award; Comprehensive lesson preparation, teaching and evaluation platform for primary school science - Sailinger® system has been widely and deeply applied in teaching in Shanghai. The above achievements are the full affirmation of the correct development route chosen by R&D center by the international and domestic education circles.
Shanghai DIS R&D Center
12.09.2020